DR. REET KAMAL TIWARI
Associate Professor
Indian Institute of Technology Ropar

Singh, S., Tiwari, R. K., Sood, V., Kaur, R. & Prashar, S. (2021). The Legacy of Scatterometers: Review on Applications and Perspective. IEEE Geoscience and Remote Sensing Magazine. DOI: 10.1109/MGRS.2022.3145500.
The paper presents the comprehensive review of the scatterometer, as an active microwave radar sensor
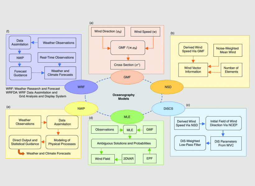
A scatterometer, as an active microwave radar sensor, measures the return of radar waves in the form of a backscatter coefficient after reflection or scattering from Earth’s surface. The primary objective of the scatterometer is to record the surface-wind vector observations over the ocean for the study of the climate, monitoring, the forecasting of cyclones/hurricanes, and air–sea interactions. Since its first launch in 1978, many technical improvements have been made to the scatterometer due to its potential for all-weather global-level monitoring. The scatterometer has found many emerging applications in different scientific domains, such as cryosphere, hydrology, agriculture, and climate studies, with the continuous development of methods and models.
Gallery





